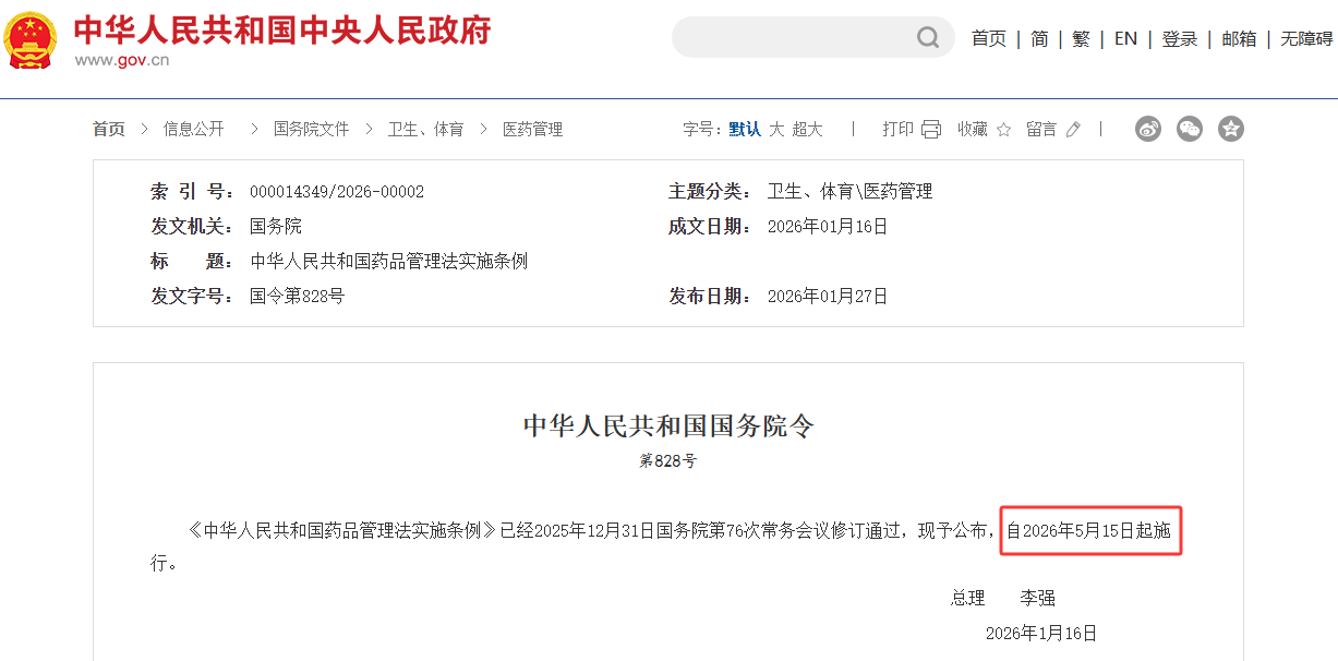
中华人民共和国国务院令
第828号
《中华人民共和国药品管理法实施条例》已经2025年12月31日国务院第76次常务会议修订通过,现予公布,自2026年5月15日起施行。
总理 李强
2026年1月16日

中华人民共和国药品管理法实施条例
(2002年8月4日中华人民共和国国务院令第360号公布 根据2016年2月6日《国务院关于修改部分行政法规的决定》第一次修订 根据2019年3月2日《国务院关于修改部分行政法规的决定》第二次修订 根据2024年12月6日《国务院关于修改和废止部分行政法规的决定》第三次修订 2026年1月16日中华人民共和国国务院令第828号第四次修订)
第一章 总 则
第一条 根据《中华人民共和国药品管理法》(以下简称药品管理法),制定本条例。
第二条 从事药品研制、生产、经营、使用和监督管理活动,应当坚持以人民健康为中心,遵循科学规律和伦理原则,全面防控风险。
第三条 国家完善药品创新体系,支持以临床价值为导向的药品研制和创新,鼓励研究和创制新药,支持新药临床推广和使用;促进中药传承创新,充分发挥中药在预防、医疗和保健中的作用;促进仿制药研发创新,提升仿制药质量和疗效。
第四条 县级以上人民政府承担药品监督管理职责的部门(以下称药品监督管理部门)负责药品监督管理工作。县级以上人民政府其他有关部门在各自职责范围内负责与药品有关的监督管理工作。
第五条 国务院工业和信息化主管部门、国务院商务主管部门等按照职责分工,根据国民经济和社会发展规划、药品产业发展情况制定国家药品生产、流通等行业发展相关规划和产业政策,推动药品产业结构调整和技术创新,提升产业链韧性和安全水平,促进药品产业高质量发展。国务院药品监督管理部门配合国务院工业和信息化主管部门、国务院商务主管部门等,执行国家药品行业发展相关规划和产业政策。

第二章 药品研制和注册
第六条 从事药品研制活动,应当遵守药物非临床研究质量管理规范、药物临床试验质量管理规范,保证记录和数据真实、准确、完整和可追溯。
第七条 以申请药品注册为目的开展药物非临床安全性评价研究活动的,应当由经过资格认定的药物非临床安全性评价研究机构实施。申请药物非临床安全性评价研究机构资格认定应当向国务院药品监督管理部门提出申请,提交证明其符合药物非临床研究质量管理规范的资料。国务院药品监督管理部门应当组织开展审查,并自受理申请之日起20个工作日内作出决定。对符合规定条件的,准予许可并发给资格证书;对不符合规定条件的,不予许可并书面说明理由。
药物非临床安全性评价研究机构资格证书有效期为5年。有效期届满,需要继续实施药物非临床安全性评价研究的,应当申请重新核发资格证书。
第八条 药物临床试验申办者应当选择具备相应能力的药物临床试验机构和研究者,并履行受试者保护、临床试验用药品管理、临床试验数据管理、风险管理等责任。
临床试验用药品的制备,应当符合药品生产质量管理规范的有关要求。
药物临床试验申办者、药物临床试验机构不得向受试者收取与临床试验有关的费用。
第九条 依照药品管理法第十九条第一款规定批准开展的药物临床试验变更申办者的,应当向国务院药品监督管理部门提出申请。国务院药品监督管理部门应当自受理申请之日起20个工作日内进行审查并作出决定。
第十条 以申请药品注册为目的在境外开展药品研制活动的,应当遵守药品管理法、本条例等法律、法规、规章、标准和规范的有关规定;在境外取得的研究数据,符合国务院药品监督管理部门有关规定的,可以用于申请药品注册。
第十一条 以申请药品注册为目的进口研制或者检验所需的对照药品、样品的,应当经国务院药品监督管理部门批准;但是,药物临床试验批准证明文件载明的临床试验用药品可以凭批准证明文件进口。国务院药品监督管理部门应当自受理申请之日起20个工作日内进行审查并作出决定。
第十二条 研制化学仿制药应当按照国务院药品监督管理部门制定的技术要求,科学选择对照药品进行对比研究;有经国务院药品监督管理部门确定的参比制剂的,应当选择参比制剂作为对照药品进行对比研究。
第十三条 研制中药应当以中医药理论为指导,根据中医药理论、中药人用经验、临床试验数据等综合评价中药的安全性、有效性。评价中药的有效性应当与其临床定位相适应,体现中药的特点。
第十四条 研制、生产中药应当保障中药材来源、质量的稳定性和资源的可持续利用,避免对生态环境产生不利影响;涉及野生动物、植物的,应当符合国家有关规定。
第十五条 对申请注册的药品,国务院药品监督管理部门依照药品管理法第二十五条规定进行审评审批。
为支持以临床价值为导向的药品研制和创新,国务院药品监督管理部门可以对符合条件的药品注册申请采用突破性治疗药物程序、附条件批准程序、优先审评审批程序、特别审批程序等,加快药品上市。
国务院药品监督管理部门建立健全符合中药特点的审评审批、检查检验和标准管理制度。
第十六条 国务院药品监督管理部门在审批药品时,对化学原料药一并审评审批;符合条件的,对药品颁发药品注册证书,对化学原料药颁发化学原料药批准证书。仿制已注册药品使用的化学原料药的,也可以直接向国务院药品监督管理部门提出审评审批申请;符合条件的,颁发化学原料药批准证书。国务院药品监督管理部门在审评审批化学原料药时,对化学原料药的质量标准、生产工艺、标签一并核准。
转让药品注册证书、化学原料药批准证书的,应当向国务院药品监督管理部门提出申请。国务院药品监督管理部门应当自受理申请之日起20个工作日内进行审查并作出决定。
第十七条 药品注册证书、化学原料药批准证书有效期为5年。有效期届满,需要继续上市的,应当申请再注册。
药品上市许可持有人、化学原料药生产企业应当向所在地省级人民政府药品监督管理部门申请再注册;药品上市许可持有人、化学原料药生产企业为境外企业的,应当向国务院药品监督管理部门申请再注册。
第十八条 符合国务院药品监督管理部门规定的非处方药注册情形的,药品注册申请人可以直接提出非处方药注册申请。
已注册的处方药,药品上市许可持有人认为适宜作为非处方药管理的,可以向国务院药品监督管理部门申请转换为非处方药。已注册的非处方药,药品上市许可持有人根据不良反应监测和上市后评价结果认为不适宜作为非处方药管理的,应当向国务院药品监督管理部门申请转换为处方药。国务院药品监督管理部门组织开展评价后认为符合要求的,决定将处方药转换为非处方药或者将非处方药转换为处方药,并向社会公告。
国务院药品监督管理部门根据保障公众用药安全的需要,组织开展评价后可以决定将非处方药转换为处方药。
第十九条 国家推动提高药品标准,持续提升药品质量水平。
经国务院药品监督管理部门核准的药品质量标准,为药品注册标准。药品注册标准应当符合《中华人民共和国药典》的通用技术要求,并且不得低于相应的国家药品标准。药品上市许可持有人应当根据国家药品标准的制定和修订情况,对药品注册标准进行评估,需要修订的,及时修订并按照国务院药品监督管理部门的规定提出变更申请或者进行备案、报告。
第二十条 研制药品、申请药品注册应当使用国家药品标准品、对照品。没有国家药品标准品、对照品的,药品注册申请人应当向国务院药品监督管理部门设置或者指定的药品检验机构报送药品质量标准研究所使用的原料及相关技术资料,药品检验机构应当依法研制、标定国家药品标准品、对照品。
国务院药品监督管理部门设置或者指定的药品检验机构应当加强国家药品标准品、对照品的研制能力,保障国家药品标准品、对照品的供应。
第二十一条 国家支持儿童用药品、罕见病治疗用药品的研制和创新。
对儿童用药品新品种、采用新剂型或者新规格的儿童用药品、增加儿童适应症的药品,符合条件的,给予不超过2年的市场独占期。
对符合条件的罕见病治疗用药品,药品上市许可持有人承诺保障药品供应的,给予不超过7年的市场独占期。药品上市许可持有人不履行保障药品供应承诺的,市场独占期终止。
给予市场独占期的具体条件和办法,由国务院药品监督管理部门制定。
第二十二条 国家对含有新型化学成份的药品以及符合条件的其他药品的上市许可持有人提交的自行取得且未披露的试验数据和其他数据实施保护,任何人不得对该未披露的试验数据和其他数据进行不正当的商业利用。
前款规定的数据的保护期限自药品注册之日起不超过6年。在保护期限内,其他申请人未经药品上市许可持有人同意,使用前款规定的数据申请药品注册的,不予许可;但是,其他申请人提交自行取得数据的除外。
除下列情形外,药品监督管理部门不得披露本条第一款规定的数据:
(一)公共利益需要;
(二)已采取措施确保该类数据不会被不正当地进行商业利用。
本条第一款规定的数据的具体保护办法,由国务院药品监督管理部门制定。
第三章 药品上市许可持有人
第二十三条 药品上市许可持有人应当建立健全药品质量保证体系,设立独立的质量管理部门,配备生产负责人、质量负责人、质量受权人。质量受权人应当独立履行药品上市放行职责。
第二十四条 药品上市许可持有人应当遵守药物警戒质量管理规范,建立健全药物警戒体系,对药品不良反应及其他与用药有关的有害反应进行监测,建立风险识别、评估和控制机制。药品经营企业、医疗机构应当配合药品上市许可持有人开展药物警戒工作。
药物警戒质量管理规范由国务院药品监督管理部门制定。
第二十五条 药品上市许可持有人为境外企业的,其依照药品管理法第三十八条规定指定的中国境内企业法人应当具备相应的质量管理能力和风险控制能力,设立相应的管理部门、配备相应的人员;被指定的中国境内企业法人的相关信息应当在药品说明书中载明。
第二十六条 药品上市许可持有人应当按照国务院药品监督管理部门的规定,提供语音、大字、盲文或者电子等无障碍格式版本的药品标签、说明书,方便残疾人、老年人用药。
电子版本药品说明书内容应当与国务院药品监督管理部门核准的药品说明书内容一致,与纸质版本药品说明书具有同等效力;语音、盲文版本药品标签、说明书供参考。
第二十七条 药品上市许可持有人应当全面评估、验证药品生产过程中的变更对药品安全性、有效性和质量可控性的影响,按照国务院药品监督管理部门的规定提出变更申请或者进行备案、报告。
药品监督管理部门应当加强对药品生产过程中变更的监督管理,发现药品上市许可持有人已备案或者报告变更的评估、验证不足以证明该变更科学、合理、风险可控,或者发现药品上市许可持有人选择的变更管理类别不当的,应当责令其改正、采取相应的风险控制措施,并依法予以处理。
第二十八条 药品上市许可持有人应当持续考察已注册药品的质量、疗效和不良反应。
药品上市许可持有人应当对已注册药品定期开展上市后评价,对药品的风险和获益进行综合分析评估,根据上市后评价结果,采取修订说明书、提高质量标准、完善生产工艺、暂停生产和销售、实施药品召回、申请注销药品注册证书等措施。必要时,国务院药品监督管理部门可以责令药品上市许可持有人开展上市后评价或者直接组织开展上市后评价。
药品上市许可持有人未按照规定持续考察已注册药品质量、疗效和不良反应,或者未按照国务院药品监督管理部门要求开展上市后评价的,药品注册证书有效期届满后不予再注册。
第二十九条 中药饮片生产企业、中药配方颗粒生产企业履行药品上市许可持有人的相关义务,对中药饮片、中药配方颗粒生产、销售实行全过程管理,建立中药饮片、中药配方颗粒追溯体系,保证中药饮片、中药配方颗粒安全、有效、可追溯。

第四章 药品生产
第三十条 从事药品生产活动,应当向所在地省级人民政府药品监督管理部门提出申请,提交证明其符合药品管理法第四十二条规定条件的资料;从事疫苗生产活动,还应当提交证明其符合《中华人民共和国疫苗管理法》(以下简称疫苗管理法)第二十二条第三款规定条件的资料。省级人民政府药品监督管理部门应当组织开展审查,并自受理申请之日起30个工作日内作出决定。对符合规定条件的,准予许可并发给药品生产许可证;对不符合规定条件的,不予许可并书面说明理由。
药品生产企业变更药品生产许可证许可事项的,应当向原发证部门提出申请。原发证部门应当自受理申请之日起15个工作日内进行审查并作出决定。
药品生产许可证有效期为5年。有效期届满,需要继续生产药品的,应当申请重新核发药品生产许可证。
第三十一条 药品上市许可持有人自行生产药品的,应当取得药品生产许可证。
药品上市许可持有人委托生产药品的,应当委托符合条件的药品生产企业。药品上市许可持有人应当履行供应商审核、药品生产过程中的变更管理、药品上市放行等责任,对受托生产企业进行监督,保证药品生产全过程持续符合法定要求。受托生产企业应当按照药品生产质量管理规范组织生产,不得再次委托生产。
血液制品、麻醉药品、精神药品、医疗用毒性药品、药品类易制毒化学品以及含有麻醉药品、精神药品、药品类易制毒化学品成份的药品不得委托生产;但是,国务院药品监督管理部门另有规定的除外。
第三十二条 药品上市许可持有人确有需要的,可以委托符合条件的药品生产企业分段生产下列药品:
(一)生产工艺、设施设备有特殊要求的创新药;
(二)国务院有关部门提出的临床急需的药品、应对突发公共卫生事件急需的药品或者储备需要的药品;
(三)国务院药品监督管理部门规定的其他药品。
药品上市许可持有人委托分段生产药品的,应当建立覆盖药品生产全过程和全部生产场地的统一质量保证体系,保证药品生产全过程持续符合法定要求。
第三十三条 有下列情形之一,超出疫苗上市许可持有人生产能力的,经国务院药品监督管理部门批准,疫苗上市许可持有人可以委托符合条件的疫苗生产企业生产或者分段生产疫苗:
(一)生产多联多价疫苗;
(二)国务院有关部门提出疾病预防、控制急需或者储备需要;
(三)国务院药品监督管理部门规定的其他情形。
第三十四条 生产疫苗、血液制品等生物制品,应当按照规定采用信息化手段如实记录生产、检验过程中形成的所有数据。
第三十五条 在中国境内上市的药品在境外生产的,其生产活动应当符合药品管理法、本条例等法律、法规、规章、标准和规范的有关要求。境外生产的药品在境内分包装的,药品上市许可持有人向国务院药品监督管理部门备案后,实施分包装的药品生产企业可以向药品经营企业、医疗机构销售其分包装的药品。
第三十六条 取得药品批准证明文件前生产的下列药品,符合药品上市放行要求的,在取得药品批准证明文件后,可以上市销售:
(一)通过相应药品生产质量管理规范符合性检查的商业规模批次产品;
(二)属于新药、罕见病治疗用药品、短缺药品以及其他临床急需的药品的,在通过相应药品生产质量管理规范符合性检查之后生产的商业规模批次产品。
药品上市许可持有人应当加强对依照前款规定上市销售药品的风险管理。
第三十七条 国家鼓励发展中药材规范化种植养殖,鼓励使用道地中药材。省级人民政府根据当地实际制定相关规划,鼓励实施中药材生产质量管理规范,推动中药材规范化种植养殖。
根据中药材特点,可以对中药材进行产地加工。省级人民政府药品监督管理部门应当根据中药材生产质量管理规范,结合当地中药材资源分布、传统种植养殖历史和道地中药材特性等,制定中药材产地加工指导原则。
第三十八条 生产药品使用的中药材应当符合国家药品标准、药品注册标准。没有国家药品标准、药品注册标准的,应当符合省级人民政府药品监督管理部门制定的地区性民间习用药材标准。
首次进口中药材应当经国务院药品监督管理部门批准。国务院药品监督管理部门应当自受理申请之日起20个工作日内进行审查并作出决定。
第三十九条 中药饮片生产企业应当自行炮制中药饮片,不得委托炮制中药饮片。
中药饮片应当按照国家药品标准炮制;国家药品标准没有规定的,应当按照省级人民政府药品监督管理部门制定的炮制规范炮制。
按照省级人民政府药品监督管理部门制定的炮制规范炮制的中药饮片可以跨省级行政区域销售、使用。其中,炮制方法、用药特点存在地区性差异且易导致临床用药混淆的中药饮片跨省级行政区域销售的,中药饮片生产企业应当在中药饮片标签上标明临床用药提示信息并向购进、使用地省级人民政府药品监督管理部门备案;医疗机构应当加强采购管理和合理用药监测,防止临床用药混淆。具体办法由国务院药品监督管理部门制定。
中药饮片的标签应当注明产品属性、品名、规格、中药材产地、生产企业、产品批号、生产日期、装量、保质期、执行标准、贮藏条件等;实施审批管理的中药饮片,还应当注明药品批准文号。
第四十条 中药配方颗粒生产企业应当将所生产的中药配方颗粒品种向所在地省级人民政府药品监督管理部门备案。
中药配方颗粒生产企业应当自行炮制用于中药配方颗粒生产的中药饮片、自行生产中药配方颗粒,不得使用购进的中药饮片生产中药配方颗粒,不得委托生产中药配方颗粒。
中药配方颗粒应当按照国家药品标准生产;国家药品标准没有规定的,应当按照省级人民政府药品监督管理部门制定的中药配方颗粒标准生产。
按照省级人民政府药品监督管理部门制定的中药配方颗粒标准生产的中药配方颗粒可以跨省级行政区域销售、使用;中药配方颗粒跨省级行政区域销售的,中药配方颗粒生产企业应当向购进、使用地省级人民政府药品监督管理部门备案。
中药配方颗粒的标签应当注明品名、规格、生产企业、产品批号、生产日期、保质期、执行标准、贮藏条件、备案号等。
药品经营企业不得经营中药配方颗粒。
第四十一条 从事辅料、直接接触药品的包装材料和容器生产活动,应当遵守药品生产质量管理规范的有关规定,建立健全生产质量管理体系,保证生产全过程持续符合法定要求。
禁止使用国家已淘汰的辅料、直接接触药品的包装材料和容器生产药品。
第五章 药品经营
第四十二条 从事药品经营活动,应当向所在地县级以上地方人民政府药品监督管理部门提出申请,提交证明其符合药品管理法第五十二条规定条件的资料。县级以上地方人民政府药品监督管理部门应当组织开展审查,并自受理申请之日起20个工作日内作出决定。对符合规定条件的,准予许可并发给药品经营许可证;对不符合规定条件的,不予许可并书面说明理由。
药品经营企业变更药品经营许可证许可事项的,应当向原发证部门提出申请。原发证部门应当自受理申请之日起15个工作日内进行审查并作出决定。
药品经营许可证有效期为5年。有效期届满,需要继续经营药品的,应当申请重新核发药品经营许可证。
第四十三条 药品经营企业应当配备与其经营范围、规模相适应的依法经过资格认定的药师或者其他药学技术人员;但是,只经营乙类非处方药的药品零售企业,可以按照国务院药品监督管理部门的规定配备药学技术人员。
药品零售企业应当凭处方销售处方药。
第四十四条 药品上市许可持有人、药品生产企业、药品经营企业储存、运输药品,应当根据药品的包装、质量特性、温度控制要求等采取有效措施,保证储存、运输过程中的药品质量。药品上市许可持有人、药品生产企业、药品经营企业委托储存、运输药品的,应当选择具备相应能力的受托方,并对受托方进行监督。受托方应当加强药品储存、运输过程管理,采取有效措施保证药品质量。
药品零售企业向患者配送的药品应当有独立包装和显著标识。
第四十五条 药品网络交易第三方平台提供者应当建立健全药品网络销售质量管理体系,设立相应的管理部门、配备药学技术人员等相关专业人员,制定并实施药品质量管理、配送管理等制度。药品网络交易第三方平台提供者应当对申请进入平台经营的药品上市许可持有人、药品经营企业的资质等进行审核,对平台展示的药品信息进行检查,对发生在平台的药品经营行为进行管理。药品网络交易第三方平台提供者应当按照规定保存审核、检查记录以及平台展示的药品信息。
药品网络交易第三方平台提供者、药品上市许可持有人、药品经营企业为其他药品网络交易第三方平台提供者、药品上市许可持有人、药品经营企业通过网络销售药品提供信息展示、链接跳转等服务的,应当遵守国务院药品监督管理部门的规定。
第四十六条 疫苗、血液制品、麻醉药品、精神药品、医疗用毒性药品、放射性药品、药品类易制毒化学品等国家实行特殊管理的药品不得通过网络销售;其他用药风险较高的药品,不得通过网络零售。具体目录由国务院药品监督管理部门制定。
第四十七条 对医疗机构提出的因临床急需进口少量药品的申请,国务院药品监督管理部门应当征求国务院卫生健康主管部门的意见,及时进行审查并作出决定。国务院授权省级人民政府实施审批的,被授权的省级人民政府应当结合当地实际制定具体审批办法。
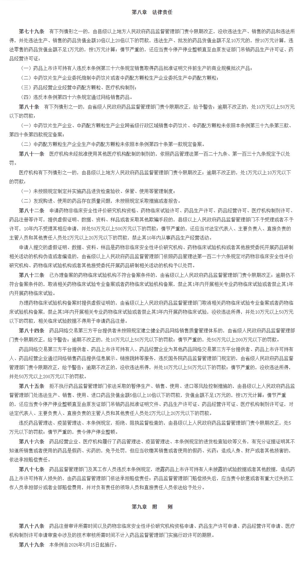
第四十八条 个人携带、邮寄少量药品进境的,应当以合理自用数量为限,遵守国家关于个人物品进境管理的规定。


